(1)
事業承継での株式公開の目的
(イ)
事業経営の承継の側面
会社が健全に存続していくためには成長を続けることが必要です。会社が成長するために必要とされるものはたくさんありますが、中でも優秀な人材と事業資金は必要不可欠と言えます。上記「株式公開のメリット」でご説明したとおり、株式公開は優秀な人材確保と資金調達を実現するための有効な手段となります。そこで、一定の規模に成長した会社は、更なる事業発展のための人材確保と資金調達という難しい課題を解決する手段の一つとして、株式公開を検討することになります。
また、創業者が社長であるオーナー企業は、オーナー社長のカリスマ性によって会社経営が成り立っている場合も数多くあります。このような会社では、オーナー社長引退後において業況を維持できず、会社の存続さえ危険な状況に至る可能性もあります。株式を公開するということは、上場審査基準の項目の一つである組織的経営体制の確立を実現することを意味しています。株式公開を契機に会社経営を近代的・組織的な経営に変えることで、会社の永続性を確保することも、事業承継における株式公開の目的となります。
また、創業者が社長であるオーナー企業は、オーナー社長のカリスマ性によって会社経営が成り立っている場合も数多くあります。このような会社では、オーナー社長引退後において業況を維持できず、会社の存続さえ危険な状況に至る可能性もあります。株式を公開するということは、上場審査基準の項目の一つである組織的経営体制の確立を実現することを意味しています。株式公開を契機に会社経営を近代的・組織的な経営に変えることで、会社の永続性を確保することも、事業承継における株式公開の目的となります。
(ロ)
事業財産の承継の側面
株式公開が可能な優良企業であれば、一般的には公開により大幅な株価の上昇が期待できます。合わせて、流動性の乏しい自社株が、換金性の高い公開会社株式に置き換わることで、財産の質の面から見た価値も大幅に向上することになります。
財産としての自社株の価値が、量と質の両面ともに増加することで、財産の組替えを活用した相続対策や納税資金の調達方法等のバリエーションが大幅に増え、より適切なプランを選択することができるようになります。結果として、後継者により多くの事業財産を承継することができることになります。
財産としての自社株の価値が、量と質の両面ともに増加することで、財産の組替えを活用した相続対策や納税資金の調達方法等のバリエーションが大幅に増え、より適切なプランを選択することができるようになります。結果として、後継者により多くの事業財産を承継することができることになります。
(2)
資本政策において留意すべき事項
(イ)
資本政策の内容
株式公開時における株主構成、持株比率、発行済株式数などの目標を決めて、経営権の確保・創業者利潤の実現・安定株主の確保などを実現しながら、株主割当増資、第三者割当増資、新株予約権の発行などの手法を使って、公開基準を満たす資本調達をするための政策です。
オーナー社長は、この資本政策を適切に実行することにより、創業者利潤の確保や後継者への事業承継を実行していくこととなります。
オーナー社長は、この資本政策を適切に実行することにより、創業者利潤の確保や後継者への事業承継を実行していくこととなります。
(ロ)
資本政策の手順
事業承継を念頭に置いた資本政策を行う場合、最も重視すべきポイントはオーナー一族の会社支配権の維持とオーナーの相続税対策です。一般的には以下のような手順にて実行されます。
(a)
目標設定
公開を目指す市場、公開時期、オーナー一族の株式保有割合等の基本的な目標を設定します。
(b)
事業計画
公開を目指す市場の公開基準を満たすための会社の事業計画を具体的に定め、公開時の株価を想定し、これを基に相続税対策を組み立てます。
(c)
各スキーム実行
公開前の数年間をかけて株式分割や新株予約権等の方法を計画的に実行し、オーナー一族の保有株数の増加を図ります。オーナー一族で会社支配権を維持できる株数を確保しつつ、一部の保有株については売出しなどにより換金し、有効活用や納税のための資金とします。
(d)
効果
公開可能な会社の株価は、公開により公開前の数倍から数十倍に上昇するケースも多くあります。オーナーの資産価値は増加するとともに、一部の株式を換金することにより、納税資金の確保も容易になるため、後継者への株式の移転対策を行いやすくなります。
(ハ)
資本政策の手段と留意事項
(a)
資本政策の手段
資本政策の方針を決定した後、具体的に推進していくために以下のような手段を活用します。
1)
株式売買・贈与
イ.
オーナーが株式のほとんどを所有している場合、株式公開前に後継者に対し株式を売買ないし贈与しておく方法があります。これにより、後継者の持株比率を高め、事業承継を容易にすることができます。
また、従業員持株会や役員に対し株式を譲渡しておくことで、安定株主作りを行う方法もあります。
また、従業員持株会や役員に対し株式を譲渡しておくことで、安定株主作りを行う方法もあります。
ロ.
式が後継者以外の親族・従業員個人・取引先等に数多く分散している場合、これらの株主からオーナー・後継者・従業員持株会・銀行等の安定株主に対する株式譲渡を促す必要があります。株式が分散したままで株式公開を行った場合、それらの株式が一度に市場で売却されること等により適正な株価形成に支障が出るなどのマイナスの影響が生じる可能性があります。
2)
増資
イ.
株主割当増資
株主に対し持株割合に応じて株式を割当てる増資です。持株割合を変えることなく発行済株式数を増加させることができます。
ロ.
第三者割当増資
特定の者に任意の数の割当てを行う増資です。オーナー・後継者・役員・従業員持株会等の安定株主に対する増資が一般的に行われます。この方法の利用法・手続・注意点等については、第2章、第2、4を参照して下さい。
3)
新株予約権
新株予約権を役員や従業員等に対し発行する方法も有効です。これにより、役員・従業員の士気・モラルを向上させるとともに、安定株主対策を行うことができます。
4)
従業員持株会
安定株主である第三者として、従業員持株会を活用する方法もあります。上記の第三者割当増資やオーナーの保有株式を配当還元価額で譲渡することにより、株価引下げや相続税を軽減する効果が期待できます。従業員持株会の利用法・手続・注意点等については、第2章、第2、3を参照して下さい。
5)
株式分割
株式分割とは、株式を細分化することにより株主の持分割合を変えることなく、発行済株式数を増加させることです。株式分割を行うことによって一株当りの株価が下がるため、より多くの投資家に購入の機会を与えることができます。
(b)
資本政策を行う上での留意事項
株式公開後も会社支配権を維持するためには、オーナー一族の有する議決権割合を低下させない工夫と配慮が必要です。
非公開会社が株式公開を行う場合、多数の新たな株主を募集する必要があるため、売出し(オーナー等が保有する既存の発行済み株式を新株主に売却するもの)または公募(増資により新たに株式を発行するもの)のどちらの場合でも、オーナー一族の相対的持株数は減少するのが一般的です。そこで、持株数が減少しても議決権割合を低下させないために、従業員持株会やメインバンク等のオーナー一族に協力的な外部安定株主を確保することなどが必要となります。
また、株式公開は後継者の保有株式を増やすための絶好の機会となりますが、逆に株式公開後はオーナー一族の相続税対策のための意図的な株価引下げ等は一切行うことはできませんので、事前の資本政策を綿密に計画し、確実に実行していくことが必要となります。
非公開会社が株式公開を行う場合、多数の新たな株主を募集する必要があるため、売出し(オーナー等が保有する既存の発行済み株式を新株主に売却するもの)または公募(増資により新たに株式を発行するもの)のどちらの場合でも、オーナー一族の相対的持株数は減少するのが一般的です。そこで、持株数が減少しても議決権割合を低下させないために、従業員持株会やメインバンク等のオーナー一族に協力的な外部安定株主を確保することなどが必要となります。
また、株式公開は後継者の保有株式を増やすための絶好の機会となりますが、逆に株式公開後はオーナー一族の相続税対策のための意図的な株価引下げ等は一切行うことはできませんので、事前の資本政策を綿密に計画し、確実に実行していくことが必要となります。
(3)
株式公開の手順と留意すべき事項
(イ)
株式公開の手順
(a)
株式公開の企画検討・立案
株式を公開する目的を明確化し、メリット・デメリットを比較検討した上で、株式を公開する市場や公開時期を決定し、株式公開までのスケジュールを作ります。
(b)
監査法人の決定
株式公開準備には、監査法人の協力が必要であり、自社に適した監査法人を選ぶことが重要です。
監査法人は、公開を目指す会社の予備調査や公開までの会計監査を継続的に行い、監査意見書を作成します。
監査法人は、公開を目指す会社の予備調査や公開までの会計監査を継続的に行い、監査意見書を作成します。
(c)
主幹事証券の決定
株式公開準備には、主幹事となる証券会社との協力が不可欠であり、自社に適した証券会社を選ぶことが重要です。
主幹事証券会社は、公開を目指す会社の調査を行い、公開に至るまでの書類上の手続や株式の売出し・公募などを行ないます。
主幹事証券会社は、公開を目指す会社の調査を行い、公開に至るまでの書類上の手続や株式の売出し・公募などを行ないます。
(d)
資本政策の計画策定
監査法人、証券会社の協力を得て、資本政策の基本計画を策定し、計画にしたがって実行します。
(e)
社内体制・関係会社の整備
株式公開準備室の設置、組織・規程の整備、内部牽制組織の確立、財務・経理組織の整備等、社内体制の整備・強化を進めます。
また、関係会社との恣意的な取引などがある場合には、公開前に整理・解消しておく必要があります。
また、関係会社との恣意的な取引などがある場合には、公開前に整理・解消しておく必要があります。
(f)
上場申請書類の作成
各市場の基準に従った申請書類を作成します。
(g)
審査
申請された書類を基に審査が行なわれます。
(h)
株式公開
(ロ)
株式公開の留意事項
株式を公開して上場企業となった場合、証券取引法など非公開時代には考慮する必要のなかった法令やルールが新たに適用されることになります。公開会社になる以上は、公開準備の段階から法令遵守を強く意識することが必要です。また、これらの法令順守の必要性は、会社運営の局面に限らず、大株主としての個人の行動にも及ぶことになります。
公開会社になることによって得られるメリットの裏には、その代償としての様々な法令等に基づく制約も存在していることを覚悟する必要があります。
公開会社になることによって得られるメリットの裏には、その代償としての様々な法令等に基づく制約も存在していることを覚悟する必要があります。
<参考資料>
各市場の上場基準 (形式基準)
・
東京証券取引所
・
名古屋証券取引所
・
福岡証券取引所
・
札幌証券取引所
・
新興市場(東京、名古屋)
・
ジャスダック市場
東京証券取引所 上場基準


名古屋証券取引所 上場基準
福岡証券取引所 上場基準


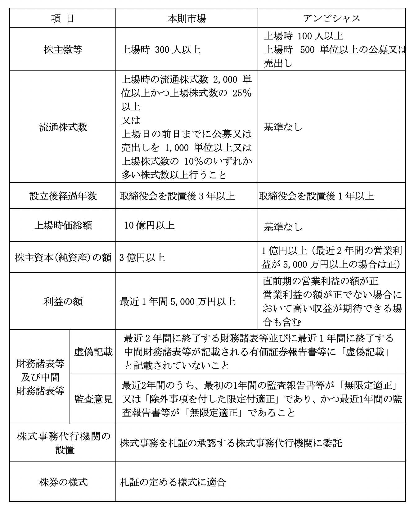
札幌証券取引所 上場基準


新興市場の上場基準




ジャスダック市場 店頭登録基準

